Category Game Development

Turn 3D Gaussian Splat Files into Stunning Assets in Unity 6

This guide walks you through the process of loading splat files in Unity 6 using the Gaussian Splatting Playground Unity plugin. By the end of this tutorial, you’ll be able...

Intel GPU Scheduling: Exploring Matrix Addition with SYCL and PyTorch

If you’ve ever worked with GPUs, you know how crucial it is to understand how they manage workloads. Today, we’re diving into Intel’s approach to kernel scheduling, particularly when using...

HLSL Ray Tracing: Crafting Realistic Scenes in Unity, One Ray at a Time

Instead of just slapping textures on polygons, ray tracing lets us simulate how light interacts with surfaces, giving us those jaw-dropping reflections and realistic lighting effects that make you go,...

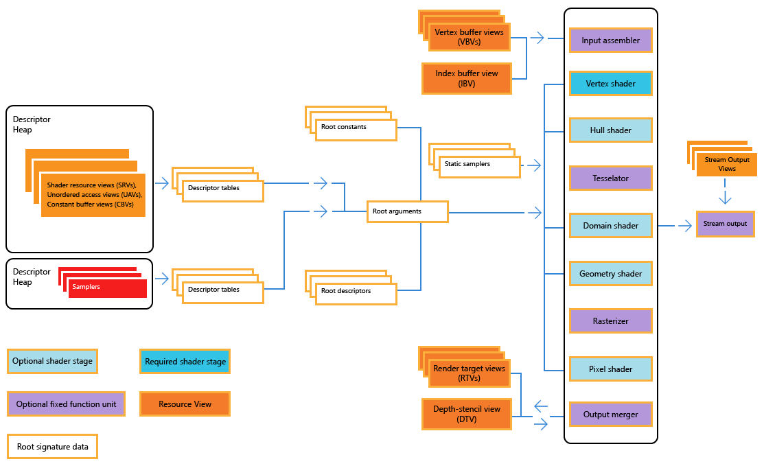
Intro to DirectX 12 Pipeline

DirectX 12 organizes graphics rendering into pipelines.

Mastering Frame Rates: Discover the True FPS with PresentMon

PresentMon is a tool used for capturing frame time data during application runtime, which can then be used to calculate frames per second (FPS). Here’s a general process for using...

Designing Dynamic RPG Systems: Quick Solutions for Health and Mana in Unreal Engine

Add two float variables to Third Person Controller Blueprint ‘Health’ and ‘Mana’.

RAYCAST EXAMPLE IN UNITY

These are the step-by-step example of using basic ray-cast in unity. In the given scene we will ray-cast cube to detect sphere and follow it up.

Augmented Reality with Unity: A Developer's Guide

Augmented Reality (AR) has been a game-changer in the way we interact with the digital world, overlaying computer-generated content onto our view of the real world. Unity, a powerful game...

Unity’s Floating Spaceships: Quick and Effortless Creation for Stunning Visuals

One of the easiest ways of making a game object float in Unity is to use Sine function.

Category Unity

Turn 3D Gaussian Splat Files into Stunning Assets in Unity 6

This guide walks you through the process of loading splat files in Unity 6 using the Gaussian Splatting Playground Unity plugin. By the end of this tutorial, you’ll be able...

Intel GPU Scheduling: Exploring Matrix Addition with SYCL and PyTorch

If you’ve ever worked with GPUs, you know how crucial it is to understand how they manage workloads. Today, we’re diving into Intel’s approach to kernel scheduling, particularly when using...

HLSL Ray Tracing: Crafting Realistic Scenes in Unity, One Ray at a Time

Instead of just slapping textures on polygons, ray tracing lets us simulate how light interacts with surfaces, giving us those jaw-dropping reflections and realistic lighting effects that make you go,...

RAYCAST EXAMPLE IN UNITY

These are the step-by-step example of using basic ray-cast in unity. In the given scene we will ray-cast cube to detect sphere and follow it up.

Augmented Reality with Unity: A Developer's Guide

Augmented Reality (AR) has been a game-changer in the way we interact with the digital world, overlaying computer-generated content onto our view of the real world. Unity, a powerful game...

Unity’s Floating Spaceships: Quick and Effortless Creation for Stunning Visuals

One of the easiest ways of making a game object float in Unity is to use Sine function.

Category AI

Under the Hood: How PyTorch Chooses Attention Kernels and Why It Matters for Performance

A deep dive into PyTorch’s attention kernel selection and what each choice means for your transformer models

From Theory to Practice: Quantization and Dequantization Made Simple

Quantization transforms floating-point values (‘float32’) into lower-precision formats, such as 8-bit integers (‘int8’), while attempting to preserve the numerical range and accuracy of the original data. This reduces memory usage...

Breaking Down Vision Transformers: A Code-Driven Explanation

In this article, I’ll break down the layers of a ViT step by step with code snippets, and a dry run of each layer.

Harnessing Local Llama to Process Complete Projects: How I use AI for code suggestions and refactoring my Projects

We’ll walk through a Python script that leverages the LangChain framework to process a codebase, embed the data, and perform queries using LLMs.

The Magic of DPAS on Intel's XMX Engines: Cracking Why GPUs are Fast

When you think of multiplying matrices, you probably imagine a lot of numbers flying around and crunching in the background. But what if I told you there’s a super-efficient way...

Code, Run, Debug on AutoPilot: Let Your Local Llama Do All Your Heavy Lifting!

AutoGen isn’t just another framework; it marks a revolutionary leap in leveraging Large Language Models (LLMs). Built to empower developers, AutoGen excels in orchestrating multi-agent conversations, where these agents are...

Deep Learning for Graphics Programmers: Performing Tensor Operations with DirectML and Direct3D 12

Deep Learning for Graphics Programmers: Performing Tensor Operations with DirectML and Direct3D 12

Comparing SYCL, OpenCL, and CUDA: Matrix Multiplication Example

Comparing SYCL, OpenCL, and CUDA: Matrix Multiplication Example

The Simple Path to PyTorch Graphs: Dynamo and AOT Autograd Explained

Graph acquisition in PyTorch refers to the process of creating and managing the computational graph that represents a neural network’s operations. This graph is central to PyTorch’s dynamic nature, allowing...

Profiling ResNet Models with PyTorch Profiler for Performance Optimization

In the realm of deep learning, model performance is paramount. Whether you’re working on image classification, object detection, or any other computer vision task, the efficiency of your model can...

Accelerating Deep Learning Inference on Intel Arc 770: ONNX and PyTorch Go Head-to-Head

When deploying deep learning models, the choice of framework can significantly impact performance. PyTorch is a popular choice for its user-friendly interface and dynamic computation graph, but when it comes...

Warmup Wisdom: Accurate PyTorch Benchmarking Made Simple!

In the realm of PyTorch model benchmarking, achieving accurate results is paramount for gauging performance effectively. However, traditional benchmarking often overlooks the initial warmup phase, leading to skewed results. In...

Delving into ONNX: Comprehending Computation Graphs and Structure

ONNX (Open Neural Network Exchange) is an open-source format designed to represent machine learning models. It aims to provide a standard way to describe deep learning models and enable interoperability...

Category Math

Understanding Cholesky Decomposition with PyTorch

When dealing with symmetric and positive-definite matrices, Cholesky decomposition emerges as an indispensable tool in numerical computing. This matrix factorization technique not only simplifies complex computations but also finds applications...

Category Pytorch

Under the Hood: How PyTorch Chooses Attention Kernels and Why It Matters for Performance

A deep dive into PyTorch’s attention kernel selection and what each choice means for your transformer models